中1社会・地理「ヨーロッパ州のまとめ」4つのポイントと練習問題 9 地理, 社会 中学1年の社会の地理分野で学習する「ヨーロッパ州」 ・今回は、ヨーロッパ州に関する以下の内容について、説明しています。 芸術的な難問 良問数学 中2数学 複雑な多角形 角の和応用問題 今回は複雑な多角形の角の和の問題とその考え方です 星型など複雑な図形の角の和を求めるとき三角形の外角の定理やブーメラン型四角形の角リボン型ちょうちょ型の三角形の角の考え方が役立ちます中学校社会 地理/アジア州 熱帯雨林気候の国ではスコールとよばれる大雨が、ほぼ決まった時間に降るため、一年中雨が多い。サバナ気候の国は砂漠のように乾燥する乾期と大雨が降る雨期に分かれてい
中1 中1の社会 地理 中学生 地理のノート Clear
とある男が授業してみた 社会中1地理
とある男が授業してみた 社会中1地理-中学地理:温帯の特徴(しっかり) 1.温帯 ①特徴 ・温暖で 季節 (四季)の変化が明確 ・適度な降水量がある ・気温や降水量は地域によってさまざま ②温帯の分布 ・おもに 緯度が30度以上 の地域 教科書 教育出版 中学社会 地理, 単元 人々の生活と環境, 「移動の時とかに見てねっ!」, 学年 中学1年生, キーワード 社会,ノート,温帯



21学年人教版七年级上册地理单元测试ab卷第四章居民与聚落a卷基础夯实 正确云资源
カナダ北部やアラスカには、 イヌイット (英:Inuit イヌイト)が暮らしている。 この地域は、一年の大半は雪や氷に覆われてるが、夏の間だけ、わずかな時期だが、雪や氷に覆われない時期もある。 このような、1年の大半が雪や氷におおわれ、気温も 中1社会 世界地理 世界の陸地と海洋の面積の割合はおよそ何:何? 陸地6:海洋4 陸地3:海洋7 陸地4:海洋6 陸地5:海洋5 世界の大陸について正しいのはどれ? ユーラシア大陸・アフリカ大陸・オーストラリア大陸・北アメリカ大陸・南アメリカ大陸の5予習、復習として使ってくれたら嬉しいなあ♡ あと最近ノート出せてなくてごめんなさーい!! 許してね?( o̴̶̷̤̤̮ωo̴̶̷̤̤̮ )♡」, 学年 中学1年生, キーワード 社会,中1,地理,だほちゃん,ジオグラフィー,geography
教科書 (新) 中学生の地理 帝国書院, 「まだ習ってないと思うので、習ったらやってみてね」, 学年 中学1年生, キーワード 中学生,中学1年生,社会,地理,ヨーロッパ州,中間テスト,期末テスト,ジオグラフィー,geography このノートについて ミキ 中学1年生 中学校1年生の地理のノートです! 感想を教えてくれたら嬉しいです♪ 社会 地理 アジアをながめて 巨大な人口と多様な民族 「世界の工場」の出現 工業化と大都市の成長 変わる産業と貿易 多様な農業と世界とつながる工業 世界を動かす石油資源 ジオグラフィー geography このノートが参考になったら、著者をフォローをしませざっくり中学地理 「ざっくり」は、初学者や苦手な人向け。 基礎基本レベルの内容です。 ・地図:世界の各州の国名と地形名、日本の各地方の都道府県名と地形名を、ざっくりレベルで確認します。 ・板書:重要語句や要点をノート形式でまとめています。 ・解説:重要語句や要点を文章で説明します。 ・穴うめ:解説とほぼ同じ内容で、重要語句の部分を
中1社会・地理⑥雪と氷の中で暮らす人々 中1社会・地理⑥雪と氷の中で暮らす人々 Watch later Share Copy link Info Shopping Tap to unmute If 中学1年生 社会(地理) 帝国書院「社会科 中学生の地理」を使用しているみなさんへ 臨時休業中の4月から5月にかけての学ぶ内容に関した動画などを紹介します。 また、動画を紹介できないところには、教科書を使って学習するときの手がかりが書いて中学校社会 地理/北アメリカ州 の1つである。 中米諸国の中で見れば,メキシコでは工業が盛んである。世紀前半より工業化が進んでおり,自動車や製鉄,家電製品の生産などが盛んである。



马原第三章下载 Ppt模板 爱问共享资料



地理の完全学習1 中学校教材 社会 ワーク 株式会社正進社 教育図書教材の出版
中1地理 序章 (世界各地の人々 の生活と環境, 日本の姿 (地理114_私たちが生活する日本の位置をとらえる, 地理116_私たちが生活する日本の領域をとらえる, 地理118_日本の領域をめぐる問題をつかむ, 地理1_時差を使って日本の位置をとらえる, 地理122_日本の都道府県と7地方区分をとらえる, 地理社会科 中学生の地理|帝国書院|中学校 社会科Web 社会科3分野(地理・歴史・公民)での関連や,地図帳,小学校との関連を図っています。 紙の教科書内に,「二次元コード」を設置しています。 アクセス先には,「NHK for School(動画)」116点などShare your videos with friends, family, and the world



中1 地理 中学1年まとめ 世界 中学生 地理のノート Clear



臺灣社會語言地理學研究 二冊套書 臺灣語言的分類與分區 臺灣語言地圖集 聚珍臺灣
Read reviews, compare customer ratings, see screenshots, and learn more about 中学 地理 一問一答② 中1 社会 Download 中学 地理 一問一答② 中1 社会 and enjoy it on 中1 中1社会 世界の三大宗教 中学生 地理のノート Clear 表紙 1 2 公開日時 17年06月14日 05時51分 更新日時 年05月12日 04時33分 中学生 1年生 はい、私が中一の時に点が悪すぎてなんとかしよう!とゆーときに作ったやつ。 ちなみにこれで点アップ! 途中までしかなくてごめんなさい。 単元 緯度・経度,州と国々,世界の気候,宗教,文化,ヨーロッパ,アフリカ,オセアニア, キーワード 中1,地理,社会,暗記,アジア,ジオグラ



中学地理 一問一答無料問題集 Novita 勉強法



ボード 学習ノート のピン
中学生 社会 地理世界の地理「地球のすがた ~ 地球儀と世界地図、地球上の位置の表し方、世界の地域区分、主な国々」 練習問題プリント 地球や世界地図、世界の地域区分や主な国々の名前などについて確認できる練習問題プリントです。断食 年に約1ヶ月ほど、昼間に物を食べない 断食(だんじき) をする。ただし、病人などを除く。この断食のことや、その期間をラマダーンと言う。日の出から日没までの間が、断食をする日の、断食中の時間となっている。 中1社会 地理一問一答 中学生 地理のノート Clear 表紙 1 2 3 4 5 6 7



高中生地理实践力培养及评价方案



印刷可能 中1 社会地理 ニスヌーピー壁紙
社会 5月確認テストの問題用紙と解答用紙、社会の自主学習(地理1) プリント「雨温図の見方」 3校時② 英語 臨時休校中の課題プリント、教科書、エイゴラボ①とその答え 1年 持ち物 1校時① 数学 臨時休業中の課題プリント、教科書 社会の自主学習 地理 東書 帝国は全面改訂 地理のすべて 中学1年生 中学1年生で習う地理のまとめノートです! よかったら復習などに使ってください ( ︎´ ︎` ︎) 前半、大変ノートが見にくくなっております。 後半からはclearを始めてからまとめたページです。 そこのところご了承ください。 私が今まで公開したノートはミズキノート、mizukiノートで検索で出てきます! 地理 南アメリカ州 日本 ミズキノート mizukiRead reviews, compare customer ratings, see screenshots, and learn more about 中学 地理 一問一答① 中1 社会 Download 中学 地理 一問一答① 中1 社会 and enjoy it on



专业雅虎代拍 雅虎拍卖 日本代拍 日拍 日购 Yahoo代拍 转运 代收包裹 日本购物网 Www Gouwujp Com



2
小さな人が寝かしつけてくれた話 変更したもの21年度版へ改定中こちらに 不思議なことは後から気づく ループ? 時間が巻き戻った話 マンデラ効果と平行世界 カテゴリー カテゴリー カテゴリーを選択 中学英語 中学社会 中学社会暗記シート About Press Copyright Contact us Creators Advertise Developers Terms Privacy Policy & Safety How works Test new features Press Copyright Contact us Creators10min.ボックス 地理とは? を学んでいくための" 見方" や" 考え方"の大切さも伝えます。みずからが住む地域や社会のこれからを考える



中学地理 一問一答無料問題集 Novita 勉強法



2
中1社会・地理④世界の国々と地域区分 About Press Copyright Contact us Creators Advertise Developers Terms Privacy Policy & Safety How works Test new features © 21 Google



中1 中1の社会 地理 中学生 地理のノート Clear



中1社会 地理 まとめ 中学生 地理のノート Clear



康軒國中學習講義地理1下 蝦皮購物



21学年人教版七年级上册地理单元测试ab卷第四章居民与聚落a卷基础夯实 正确云资源



计算社会学与社会地理计算第一期 财经慕课 Zxufe



Http Www Progressingeography Com Cn Article Downloadarticlefile Do Attachtype Pdf Id



地理一問一答 第3章 世界の諸地域



中学地理 一問一答無料問題集 Novita 勉強法



中学ニューコース問題集 中学地理 改訂版



中学地理 世界の宗教 練習編 映像授業のtry It トライイット



第三章人类社会及其发展规律社会基本矛盾及其运动规律社会发展的动力人民群众在历史发展中的作用 Ppt Download



Community Hospital Japan 照片 Facebook



地理科学的学科性质 功能和未来十年研究的战略方向 Ppt Download



地理一問一答 第3章 世界の諸地域



综合自然地理学教案 Doc 360文库



高中地理新大纲结构与功能浅评 中国人民大学复印报刊资料



地理 第1章 世界のすがた01



中1地理 アジア州 中間期末テスト用 赤城 ᐡᐤᐡ



Www Eduhk Hk Apfslt Download V3 Issue1 Files Tangxc Tangxc Gb Pdf



104 1翰林版九年級社會 地理



Http Rwdl Xisu Edu Cn Cn Article Downloadarticlefile Do Attachtype Pdf Id



韩国中学地理课程设置的内容 特点及启示 杂志论文 地理教育



中1地理 オセアニア州 中間期末テスト用 赤城 ᐡᐤᐡ



中学地理 一問一答無料問題集 Novita 勉強法



选修三 旅游地理 教材知识点总结 知乎



社会の自主学習 地理



填空 中图版高中地理必修三复习提纲 Doc 皮匠网



學測社會 解答出爐 歷史後近現代史較多 地理偏易 公民有考居家檢疫 110學測成績公布 文教 聯合新聞網



高中地理问答题再难 考试无非是这30种题型 孩子



まとめるノート 中学地理



高中地理老师 地理综合题答题模板不牢记 别想拿高分 考生速看



中1 社会 地理 中1 6州まとめ 中学生 地理のノート Clear



16 17学年高二地理人教新课标必修3教案 1 2地理信息技术在区域地理环境研究中的应用 莲山文库



Pdf 西方地理学 情感转向 与情感地理学研究述评



从空间到地方 国外地理老年学的发展脉络与主题分析



中心简介 社会地理计算联合研究中心 社会地理计算联合研究中心



北斗地图册内容第1页 驾考预约大全



Pdf 地理国情监测动态更新关键技术探索



社会の自主学習 地理



中1 地理 中学1年まとめ 世界 中学生 地理のノート Clear



高中地理 知识点清单 走可持续发展之路 知乎



社会 学習の達成



高中地理 综合题的常见答题模板 45把万能钥匙 哔哩哔哩



103 1地理科課程計畫 八



中学 地理 一問一答 中1 社会 By Daisuke Katsuki



地理教育 一网地理



单级和多级建模方法在尼泊尔尼泊尔体重过轻 超重和肥胖的地理和社会经济差异研究中的应用 来自ndhs 16的调查结果 Scientific Reports X Mol



社会の自主学習 地理



中学生 社会 地理 練習問題 学習教材プリント ちびむすドリル 中学生



七年級地理七年級地理下學期教學計劃 Gquhm



高中学霸总结 50个地理必考专题 哔哩哔哩



儿童与自然的人地关系研究 接触 认知与情感



クイズで勉強 中1社会 地理 北アメリカ 個別指導塾 現役塾長の話 個別指導塾 現役塾長の話



中学社会 地理 日本の姿 ママ塾ノート



地理社会网络应用程序可以是一个有用的工具 用于研究艾滋病毒研究中的较大群组并评估健康干预 健康 1金宝搏



社会が苦手な中学1年生必見 効率のよい暗記ポイントで高得点が狙おう



ボード 勉強法 のピン



02中1 社会地理 世界の姿 Youtube



自分でつくれるまとめノート中学地理 旺文社 本 通販 Amazon



文献鉴赏第5期 地理分散化会影响企业社会责任表现吗



中1 中一 社会地理 中学生 地理のノート Clear



中1定期テスト対策授業 社会 地理 世界のすがた 秀英id予備校 Youtube



ボード 学習ノート のピン



历史城市地理与社会地理研究 暨南史学丛书 吴宏岐著 Amazon Com Books



2



城市经济空间的专题研究16p下载 Ppt模板 爱问共享资料



步步高15届高考地理 中图版 一轮复习配套文档 必修3 第一章第2讲区域地理环境对人类活动的影响 范店学校 老师



新高考选科中 地理为什么成为大热门 新高考 地理 社会学 新浪新闻



内容は 中学一年生の地理で 北アメリカ州 南アメリカ州 オセアニア州です かなり見にくくなってます 汗 キーワード 北アメリカ 南アメリカ オセアニア 社会 中1 社会 北アメリカ州 南アメリカ州 オセアニア州 のノートです 中学 勉強 学習ノート



社会東京書籍 R3年度版完成 中1地理一問一答 塾仕様教材 解いて暗記して並び替えテストで完璧に ハンドメイドマーケット Minne



ボード 学習ノート のピン



高中地理旅游价值 地理旅游价值有哪些 旅游地理知识点框架图



高中地理学业水平测试复习提纲 高中生必看 全都是考试重点 腾讯新闻



印刷可能 中1 社会地理 ニスヌーピー壁紙



中学生 社会 地理 練習問題 学習教材プリント ちびむすドリル 中学生



中学生 社会 地理 世界の地理 地球のすがた 地球儀と世界地図 地球上の位置の表し方 世界の地域区分 主な国々 練習問題プリント ちびむすドリル 中学生



首页 中国地理学会官网



まとめるノート 中学地理



2



中一地理 世界の姿 中学生の社会科勉強無料アプリ安卓下载 安卓版apk 免费下载



印刷可能 中1 社会地理 ニスヌーピー壁紙



全国中小学教师继续教育教材中国社会发展及其地理背景 图书 爱学术



争鸣 后结构主义背景下关系地理学的研究进展 社会



观点丨空间 行为互动理论构建的基本思路 社会学



高考地理实战技巧 高中地理区位因素答题模板汇总 知乎



39 上 城市社会学的空间转向 戈特迪纳 新城市社会学 Enlightment



日本yahoo代標 日本代購 日本批發 Ibuy99 ベネッセ 英語



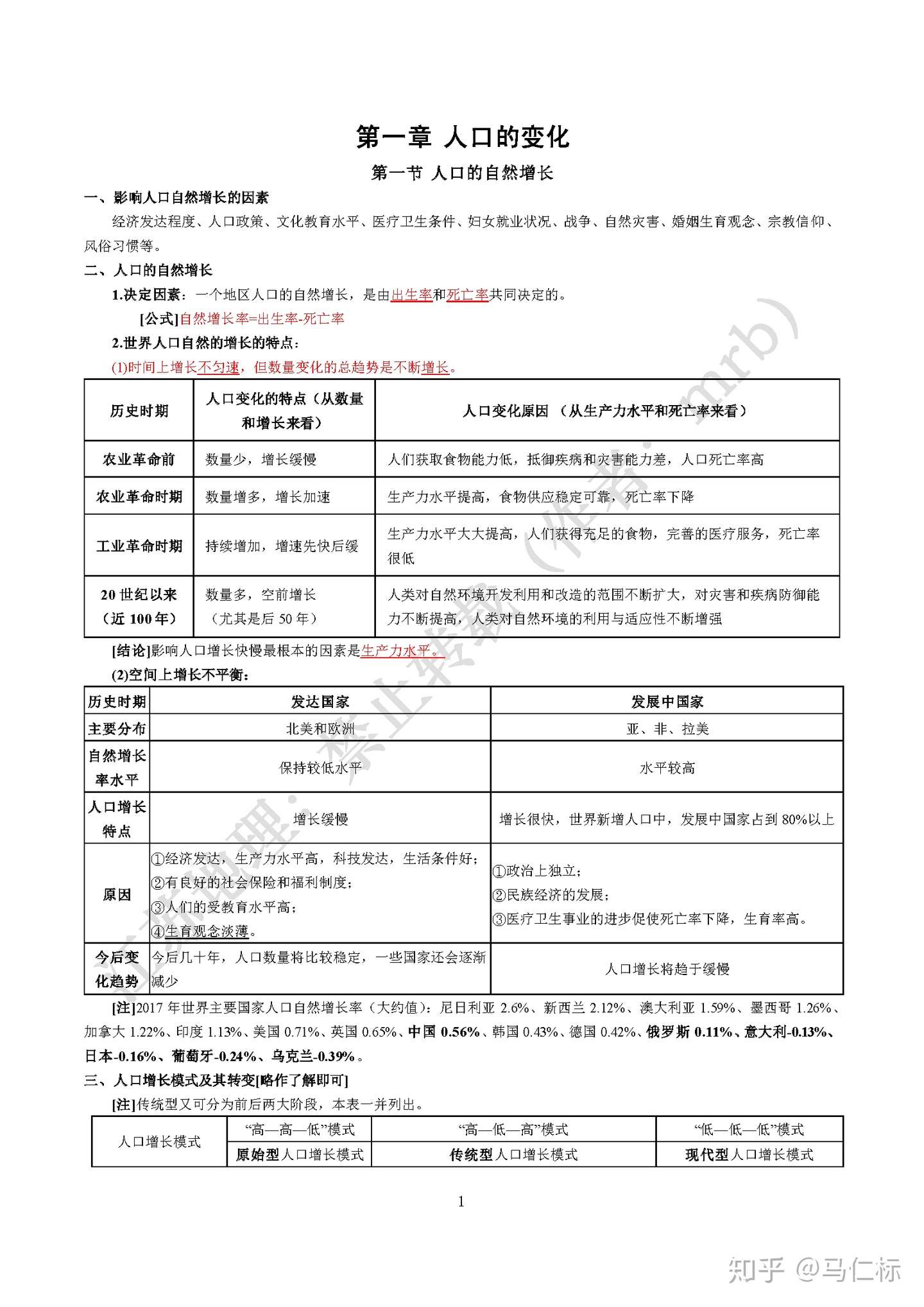
高中地理知识点连载 人口的变化 江苏省 22高考适用 人教 鲁教 湘教 中图融合版 知乎


0 件のコメント:
コメントを投稿